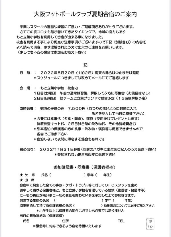
【ご案内】2022年8月20-21日実施予定_夏期合宿
        この度、地域のご協力もあり、もと立葉小学校を利用して夏期合宿を開催できることとなりました。
詳細については、所属メンバーのご登録のご住所へ必要書類を投函予定ですが
当ブログにも補足情報を含めご案内内容を掲載しますので、ご確認ください。
【夏期合宿ご案内】


【出欠確認用 返信ハガキ】

合宿会場となる、もと立葉小学校の様子は写真でご確認ください⇩
【メンバー宿泊室】:カーペット敷きの多目的室となります。プロジェクターもありますので、夜のリクリエーションで活用する予定です。
※女子メンバーの宿泊は、別室をご用意する予定です。


【寝袋】:参加者全員にクラブより寝袋を用意します。使用後はそのままお持ち帰りいただきます。
※メンバー全員同じ寝袋を使用予定です。引率の保護者用のご用意はありません。

※実際に使用する寝袋と異なる場合があります。ご了承ください。
【食堂】:食事は家庭科調理室を使用予定です。

【コーチ・保護者控え室】:コーチ、また引率いただく保護者の方も使用可能な控え室となります。

以上です。
子供たちの思い出に残る楽しい合宿にできればと思います。
また安全に開催できるように努めますので、保護者の皆様においてもご協力のほどお願い致します。
大阪フットボールクラブジュニア コーチ一同
        2022年06月01日 10:00
      
    
    
〒556-0020